信誉最好的十大体育平台-Baidu百科
公司首页
关于我们
信誉最好的十大体育平台简介
历史沿革
现任领导
历任领导
机构设置
公司宣传片
党建工作
党建快讯
理论学习
特色品牌
团队队伍
团队概况
教师队伍
类型分类
科学研究
教学成果
人才培养
旗下产业
研究生教育
联系我们
思想引领
创新创业
就业指导
志愿服务
心理健康
校园文化
员工组织
工作平台
山科数导小π
人才招聘
招生信息
就业网
人才招聘
合作交流
员工之家
校企合作
主办期刊
科学研究
教学成果
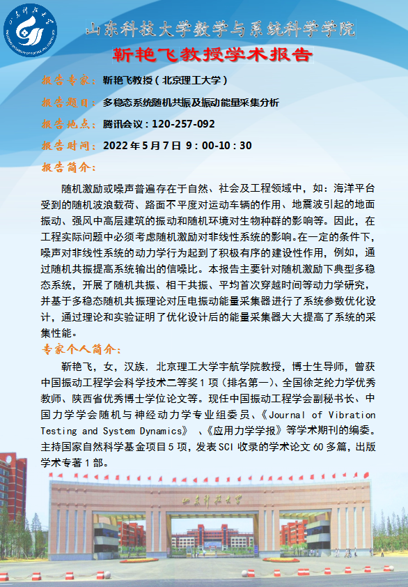
靳艳飞教授学术报告
发布时间:2022-05-03 阅读量: